
| Radio Artisanale | |
|---|---|
|
|
|
Marque: Radio Artisanale |
Type: ? |
Année 1958 |
alternatif transfo 110-240 V |
Tubes: 6E8mg 6M7 6H8mg 6V6g 5Y3gb et EM4 |
Type: Superhétérodyne |
Gammes d'ondes: 3 gammes. GO, PO, OC et PU |
|
En temps normal une radio dans cet état serait destiné pour pièces, il lui manque 3 tubes, 1 bouton aussi, le placage s’en va en morceaux, et la caisse est dans un triste état, mais j’ai encore l’image de la jeune femme qui l’avait dans les bras pour me l’offrir, et surtout je me devais de le restaurer en mémoire de la personne qui me la offert.
Remettre en marche une radio quand il lui manque 1 tube c’est faisable, par contre 3, c’est beaucoup plus compliquer.
Quand on regarde l’état de rouille de cette radio, je ne me pose pas la question, et comme sur toutes mes radios, je démonte et je dessoude un maximum de composants pour le ponçage, grattage, et nettoyage pour peindre toutes ses pièces afin de stopper cette rouille qui dévore tout.
C’est beaucoup plus agréable de travailler quand il y a plus de rouille, et surtout quand c’est propre.
Quand j’ai démonté le transformateur d’alimentation, j’ai été très surpris de voir le sélecteur de tension sur 145v. Ce n’est pas très courant. J’ai posé la question sur le forum est voici la réponse :
Bonsoir,
''Sur les transformateurs d’alimentions, pourquoi 145V''
Tout simplement parce-qu’a l'époque le réseau électrique était loin d'être très stable et surtout que les tensions du secteur ont progressivement augmentées au fil des années suite à l'évolution des réseaux électriques ...
Nous sommes passés d'un réseau 110/190V à un réseau 127/220V puis au 220/380V au début des années 1960 ...
A savoir que la plupart des bâtiments anciens disposant encore de leur propre transformateur sont souvent alimenté en triphasé 220V (220V entre Phases et 127V entre Phase et Neutre quand ce dernier est distribué)
Orca
On remarquera la qualité de la transmission de commande au CV. C’est la 1ere fois que je vois une transmission par chaine, c’est inusable. Actuellement rouillé, mais après une remise en état et surtout huilé, ce montage va repartir pour 50 ans sans problème. Cela ressemble à une distribution sur certaine voiture.

Toutes les pièces sont prêtes à être peinte. Je sens mon chien très inquiet !
Le haut parleur est lui aussi dans un triste état, je l'ai démonté entièrement pour faire mon possible de le remettre en état.
On testera les points suivant :
Sur se HP le transfo est HS, le primaire est coupé et ma mesure est à l’infinie. J’ai un transfo dans le primaire correspond à un tube 6V6. Comme le tube de l’étage final est manquant sur cette radio, je vais supposer que c’était bien un 6V6, il faudra également que je m’assure de la polarisation, créer par une résistance de fuite qui sera de 500 Ω et d’un condo polarisé de 22 à 47µf 50 volts. Il faudra également un condo de liaison d’environ de 10 à 22nf
Revenons à notre HP. On récollera le carton du mieux possible à la colle néoprène
Toilage et peinture de tous les pièces
Je reconnais que le carton de se HP n’est pas terrible. J’attends la fin pour vérifier la qualité son et si nécessaire je changerais uniquement le HP (mais je suis confiant)
Et voila l' ensemble peint, et surtout protéger pour longue durée contre la rouille.
Info : On ne manipulera pas trop le châssis sans avoir remonté la protection des transfos MF car danger pour ses derniers, (les fils sont de la taille d’un cheveu).
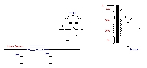
Un test du transformateur d’alimentation à vide s’impose, avec juste un voyant de 6,3v comme témoin d’alimentation, et comme charge.

Voleur des selfs
Primaire :
110V 11 Ω
130V 12 Ω
150V 19 Ω
220V 30 Ω
245V 34 Ω
Secondaire :
6 ,4V 4 Ω
365V 375 Ω
5,3V 3 Ω
Ce condensateur est à supprimer, purement et simplement.

Comme montre le schéma, le condensateur en rouge est supprimé. Je n’ai jamais compris son utilisation, et il n’a aucune utilité sauf de fuir, et de mettre le secteur a la masse !
Une injection de bombe contact ne suffit pas à remettre le contact marche-arrêt du potentiomètre en état, pas plus que la piste. Alors il faut le démonter complètement pour faire un nettoyage minutieux, et désoxyder les lames du contact marche arrêt.
La valve est manquante, mais à cette époque 90% des radios utilisaient le tube 5Y3gb. Le montage est simple et très fiable, donc je vais utiliser cette lampe pour redresser la HT, et 2 condensateurs de 15µ pour le filtrage

J’ai dis un peu plus haut qu’une 6V6 sera utilisée pour la partie puissance. Je confirme que la polarisation sera obtenue par une résistance de 500Ω, et un condensateur de 47µf 50v. La liaison sera obtenue par un condensateur de 22nf sur la broche 5. Les broches 1 et 7 seront connectées sur la masse. La 3 reliée sur le transfo d’impédance, et la 4 sur HT. Jusque la du grand classique.

La détection et ampli BF sont crées par un tube 6H8 (présent), il suffira de le testé au lampemètre .
L’oscillatrice, est une 6E8 présente, grand classique évidement à tester.
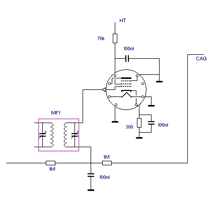
Il me reste à trouver un tube pour Amplificateur moyenne fréquence, mais quand je regarde le jeu de tube déjà présent, je vais opter pour Pentode 6M7, très courante à l’époque. A comparer le schéma théorique, et un relevé le plus précis comme montre le schéma suivant.

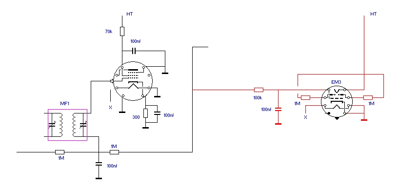
En démontant cette radio, je me suis aperçu qu’elle n’avait pas d’indicateur visuel, pourtant le cadran en verre et son support sont prévus pour en recevoir un. Il faut bien comprendre que dans les années 1935 -1940, avoir une TSF était un luxe, il faut dire qu’elle coutait très chère et que tout le monde ne pouvait pas s’en offrir une. Alors les radios montées par des artisans, on sortit des modèles avec et sans cet indicateur, ce qui permettait de les vendre un peu moins cher. Pour ma part j’ai un stock de douille et de tube qui vont me permettre de l’équipé. Je sais, je ne respecte pas encore et encore l’originalité du fabricant, mais franchement voir l’emplacement sur le cadre en verre vide ne me parait pas du tout esthétique.
Voici en rouge se que j’ai rajouté. Reprenons mon schéma du tube 6M7 ou la correction automatique de gain est présente afin d’obtenir une tension négative entre 0 et -6v, ce qui va me permettre de faire varié l’oeil magique.

Je ne reviens pas sur le faites de changer tous les autres condensateurs, et ici deux résistances de cassées (pour dire que cette radio a souffert)
Pour connaitre leurs valeurs il suffit d’aller dans la rubrique « les anciennes résistances » et se reporté au tableau des couleurs
Remontage de l’ensemble du châssis, idem pour le HP
Les 1ers essais vont pouvoir commencer :
J’ai fais fonctionner cette radio pendant plusieurs heures sans relevé aucun problème. Une légère ronflette (presque inaudible) en basse puissance se fait entendre. Au début je pensais à un mauvais filtrage ce qui n’est pas le cas, mais sans doute dû a une mauvaise isolation de son enveloppe qui a un effet de cage de faraday du tube 6H8.
Reste à restaurer la caisse en bois
Cette partie m’aura pris plus de temps que la partie électronique
Comme montre la photo, il y a du travail, et il y a qu’une seul solution, pour obtenir un résultat convenable. Re plaqué l’ensemble.
Je ne sais pas si c’est la meilleur solution, ce que je vais vous présenté, mais je reste à votre écoute pour tout conseil de menuiserie, et surtout sur le placage.
La 1ere chose que j’ai fais c’est d’enlevé, tous l’ancien placage de la partie supérieur. Je l'ai fais avec un décapeur afin de le décoller.
J’ai recollé cette partie afin de lui redonner forme, mais en faisant bien attention de respecté sa position
Je ne suis pas arrivé à enlever le placage vertical, alors je l'ai poncé avec du gros papier de verre
J’ai fini par boucher tous les trous et aspérités avec de la pate à bois puis ponçage de l’ensemble
Voici se que cela donne.
Partie très délicate et pas évidente à faire
Collage du placage de l’ensemble
Découpe des ouvertures avec un cuter neuf

Teinte et deux couches de vernis

Les dorures seront toilées et peintes
La caisse est terminée
On changera la toile du HP, et remontage de l’ensemble
Voici une petite vidéo de son bon fonctionnement.
Angers septembre 2017